FASEB JOURNAL | 王涛团队揭秘“铁死亡”是慢阻肺患者右心更脆弱的幕后黑手
2026-03-232001同样都是肺动脉高压,为什么慢阻肺患者的右心衰竭来得更凶、更重?这是一个困扰临床医生多年的难题:第一大类肺动脉高压患者,肺动脉压力往往很高,但右心功能还能维持一段时间;而慢阻肺相关肺动脉高压患者,肺动脉压力没那么高,右心衰竭却进展得更快、更严重。这种“低压却重损”的临床悖论,一直缺乏合理解释。
近日,王涛教授团队与南方医科大学珠江医院陈新教授团队合作,在FASEB JOURNAL 上发表了一项研究,揭开了这个谜团—香烟烟雾可能通过一种特殊的细胞死亡方式,直接攻击右心室,加速慢阻肺患者的心衰进程。


一个被忽视的问题:香烟烟雾是在“双线作战”
慢阻肺患者的主要病因是吸烟。传统观念认为,吸烟伤害肺部,导致肺血管收缩、压力升高,进而加重右心负担—这是一条间接伤害路径。但问题来了:监测数据显示,很多慢阻肺患者的肺动脉压力其实不算特别高,右心衰竭却来得又快又重。这说明一定存在着独立于肺血管压力之外的因素,在直接损害着右心室。
研究团队提出了一个大胆假设:香烟烟雾本身,可能就是那个“隐藏的凶手”,它不仅通过肺部间接伤害心脏,还可能直接攻击心肌细胞—这是一条直接伤害路径。
动物实验:当压力遇上烟雾,心脏雪上加霜
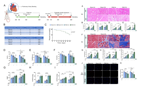
为了验证这一假设,研究团队建立了右心压力超负荷的动物模型,模拟慢阻肺患者同时承受“压力负荷+香烟暴露”的双重打击。实验设置了四组对比:假手术+空气、假手术+香烟烟雾、肺动脉缩窄+空气、肺动脉缩窄+香烟烟雾。实验结果表明:
①生存率断崖式下降:同时承受压力负荷和香烟烟雾的大鼠,8周生存率仅50%,而单纯压力负荷组全部存活。
②心功能持续恶化:早期阶段,香烟烟雾叠加压力负荷已导致收缩功能下降;到了晚期,单独暴露于烟雾的大鼠也出现心功能异常,而双重打击组的恶化最为严重且持续进展。
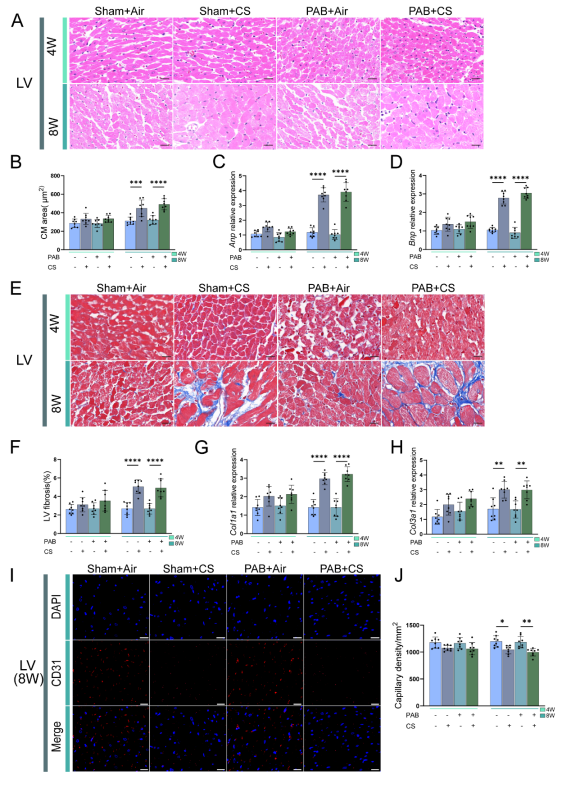
③心脏结构发生改变:香烟烟雾加速了右心室重构,心肌细胞增大、心室壁增厚、纤维化加重、毛细血管减少—这些都是心衰的典型病理改变。
综上,研究团队得出了关键结论—香烟烟雾对右心室的伤害,是独立于肺血管压力之外的“直接攻击”。

关键发现:一种叫“铁死亡”的细胞死亡方式
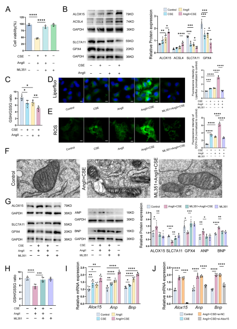
那么,香烟烟雾究竟如何直接伤害心脏?研究团队通过基因测序发现了一个关键分子—Alox15,在双重打击组的大鼠右心室中,这个分子的表达持续升高。进一步研究表明,Alox15激活了一条特殊的细胞死亡通路:铁死亡。什么是铁死亡?简单来说,就是细胞内的“铁锈”堆积导致细胞死亡。这种死亡方式不同于我们熟知的细胞凋亡或坏死,它的特征是脂质过氧化和线粒体皱缩—就像细胞被“锈”死了。
实验证实,在香烟烟雾和压力负荷的双重打击下,右心室心肌细胞发生了典型的铁死亡改变:抗氧化能力下降、脂质过氧化加剧、线粒体结构异常。

细胞实验:锁定作案手法
为了验证这一机制,研究人员在新生大鼠右心室心肌细胞上进行了体外实验。当用香烟烟雾提取物和血管紧张素II(模拟压力负荷)联合处理细胞时,细胞存活率显著下降,铁死亡相关指标明显异常。而抑制Alox15的表达或活性,则可以逆转这些损伤,保护心肌细胞。
这就像找到了“凶手”和“凶器”:Alox15介导的铁死亡,正是香烟烟雾伤害心肌细胞的直接手段。

纤维化:另一条损伤路径
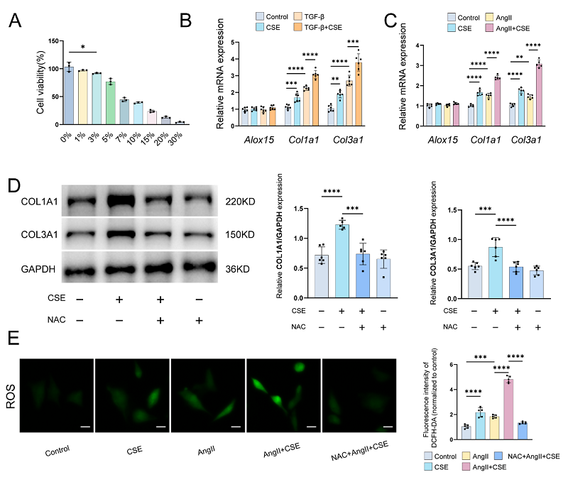
除了直接杀伤心肌细胞,香烟烟雾还通过另一条路径损害心脏功能—促进纤维化。研究发现,香烟烟雾提取物可以增强右心室成纤维细胞的胶原合成能力,导致心肌间质增生、心脏变“硬”。这条路径不依赖Alox15,而是通过活性氧介导,抗氧化剂可以阻断这一过程。这意味着,香烟烟雾对右心室的伤害是多管齐下的:既直接杀伤心肌细胞,又促进纤维化,还加重压力负荷。

为什么右心室特别脆弱?慢阻肺患者为何更危险?
相比左心室,右心室壁薄、顺应性高,对压力负荷更敏感。当香烟烟雾带来的氧化应激和铁死亡风险叠加在压力负荷上时,右心室就成了“首当其冲”的受害者。这完美解释了那个临床悖论—第一大类肺动脉高压患者,主要承受的是“压力负荷”这一重打击。而慢阻肺相关肺动脉高压患者,承受的是“压力负荷+香烟烟雾直接攻击”的双重打击。后者虽然肺动脉压力较低,但心脏受到的伤害却更全面、更直接—香烟烟雾正在绕过肺部,直接攻击他们的心脏。这项研究为临床带来了几点重要启示:
①解释了长期困惑临床医生的现象。为什么慢阻肺患者肺动脉压力不高,右心功能却更差?这是因为香烟烟雾在直接伤害心脏。
②慢阻肺患者必须严格戒烟。香烟烟雾对心脏的伤害是双重的:既通过加重肺血管压力间接伤害,又直接攻击心肌细胞。戒烟,是阻断这两条伤害路径的唯一方式。
③为治疗提供了新思路。靶向铁死亡通路,或许能成为保护右心的新策略。未来,铁死亡抑制剂可能用于延缓慢阻肺患者右心衰竭的进程。
④Alox15有潜力成为风险预警指标。检测这个分子的表达水平,或许能帮助识别右心衰竭的高危人群,实现早期干预。
研究团队表示,下一步将在慢阻肺相关肺动脉高压的动物模型中验证铁死亡抑制剂的疗效,并推动临床试验。同时,开发右心室特异性监测技术,实现吸烟相关心脏损伤的早期干预,也是未来的方向。
这项研究不仅揭开了慢阻肺患者右心衰竭的分子机制,也为靶向铁死亡通路的新型治疗策略奠定了理论基础。
烟草不仅伤害你的肺,还在通过一种叫“铁死亡”的方式,直接攻击你的心脏。这解释了为什么很多病友虽然肺动脉压力不算特别高,但心脏问题却越来越重。
戒烟,永远不晚。保护心脏,从放下手中的烟开始。

该研究得到了国家自然科学基金面上项目、广东省自然科学基金杰出青年基金、广州市科技计划项目的支持。王涛教授和南方医科大学珠江医院陈新教授为本研究的共同通讯作者,周亮硕士研究生、白茜文博士研究生为本研究共同第一作者。
通讯作者

王涛 教授
广州医科大学“南山学者”特聘教授、博士生导师
呼吸疾病全国重点实验室PI
广州医科大学附属第一医院呼吸内科 副主任医师
“广东省自然科学杰出青年基金”获得者
主持国家自然科学基金5项
通过美国职业医师资格(USMLE)1-3步考试
通讯作者

陈新 教授
南方医科大学珠江医院呼吸与危重症医学科负责人
医学博士、研究生导师
中华医学会呼吸病学分会慢阻肺学组委员
广东省医疗行业协会呼吸分会副主任委员
广东省康复医学会呼吸康复分会常委等
近5年发表学术论文50余篇,其中SCI论文40余篇
主持国自然基金面上项目2项
授权发明专利2项、实用新型专利3项
原文链接:https://faseb.onlinelibrary.wiley.com/doi/10.1096/fj.202503718R















